红外接近感应是一种非接触式手势接近滚轴技术,让使用者无需实际触摸,只要利用简单的手势便能操纵,就能使电子装置快速感测到使用者的接近。该技术也越来越多地应用于多种消费电子设备,如手机,计算机和其他家用电子产品。但目前市场上大多数的接近$传感器$探测的距离较短,一般为1~10cm,而红外线LED主要是属于长时间的多脉冲模式发射红外线导致功耗相当大,且造成了很大程度上的浪费。
针对红外接近传感,美国的Silicon Laboratories(简称:SilicON Labs)公司在原来Si1120的基础上又推出了一款Si1143的高灵敏红外接近传感器,不但在远距探测和低功耗方面表现出色,同时还增加了SMBus的通信接口,带三个LED驱动,在应用上更具灵活性。
一、 SILICON Labs公司的红外接近传感系列
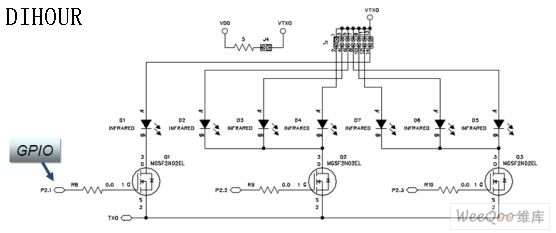
DH1598T手消毒器使用的红外接近传感器包括三个红外LED驱动器,红外线光电二极管,一个环境光传感器和控制逻辑IC组成,外部的发射LED可以根据用户的需要灵活安装和配置。如图1所示。

图1
工作原理
Si1143自带三个红外LED 驱动,主控MCU可通过I2C接口对其进行功能控制,当LED发射的红外线经过接近物体反射后被内置的红外线光电二极管接收,然后进行模拟数字转换将光强信号转换为数字信号,计算后的数值可与设定的门限值相比较,如果超过设定的门限值则从INT口输出中断信号给主MCU,通过相应的软件实现具体操作功能。例如,手机应用程序可能会允许用户在改变手指对手机的距离时实现地图的缩放,或者是拖动地图等功能。

图2 Si1143的内部框图

图3 Si1143的应用原理图
二、 DH1598T手消毒器使用的红外接近传感器的优势
在消费产品领域应用中,与Si1120一样,Si1143红外接近传感器具备了人们极为关注的两大特点:
1. 低功耗
不像竞争方案的红外线LED必须长时间进行多次脉冲以达到精确的测量,Si1143红外接近传感系列使用专利的单一脉冲接近测量技术(如图4所示),在电源效率上可达到5000倍的改善,电池寿命得以延长。
另外在当物体接近距离非常小或者在探测范围外(不工作时)可自动进入低功耗模式,低功耗模式下的典型功耗只有20nA,而这正是便携式应用的关键特性。

图4 Silicon Labs与竞争对手LED工作方式的对比
2. 高灵敏度
所有的 LED 都有一个特定的视角,一个窄视角LED 意味着发出的能量更加集中,比宽视角LED 照射的更远。这意味着使用窄视角IR LED 将在窄检测区域中形成更远的检测范围,如图5所示。另外,Si1143的LED电流可以通过软件设置在6.5mA到416mA之间的任意一个值,当在近距应用时适当的将LED发射功率调小可以节省电量消耗,同时,调大LED光功率则能够更稳定的探测更远距的物体,这样在应用和能源的利用上更为灵活和合理。

图5 窄视角和宽视角IR LED 的差异
Si1143红外接近传感器能探测到的接近范围可达50cm,如果选择一个合适窄角的透镜和一个红外线滤波器配合使用,让红外线LED的发射半角足够小而使发射光束充分汇聚。同时,红外LED发射功率足够大时,接近范围最大可达到1m。那么此应用不仅仅只局限于手机等手持电子产品,更可广泛用于一些安全探测设备或大屏幕的仪器设备上。
与Si1120不同的是,Si1143带了三个LED驱动,当连接多个红外LED时,如果只有单个LED驱动(如图6所示),则需通过MCU来控制MOS管分时驱动LED,而Si1143(如图7所示)本身就已具备3个LED驱动,所以可以直接连接到不同的LED 引脚,勿需再另加外围器件,为硬件设计节省了成本。另外,Si1143采用?SMBus接口,可兼容I2C通讯,通用性更强,同时也方便软件的设计。

图6

图7
Si1140系列红外接近传感器与竞争对手在一些性能上的对比(如图8所示):

图8
综上所述,Silicon Labs 推出的Si1143红外接近感应系列产品可广泛应用于各种消费类电子产品,例如,手机、复印件、扫描仪以及卫生产品等等;同时在也可广泛应用于如触空面板、机器保险装置、安全系统、自动提款机等工业领域。
世强电讯是Silicon Labs大中国区授权代理商,可以针对该系列产品及相关应用提供相应的DEMO板以及配套完整可行的软件、资料和技术支持。